Lewati ke konten
attaqwacare.org
Menu
Home
Tentang Kami
Sejarah
Visi Misi
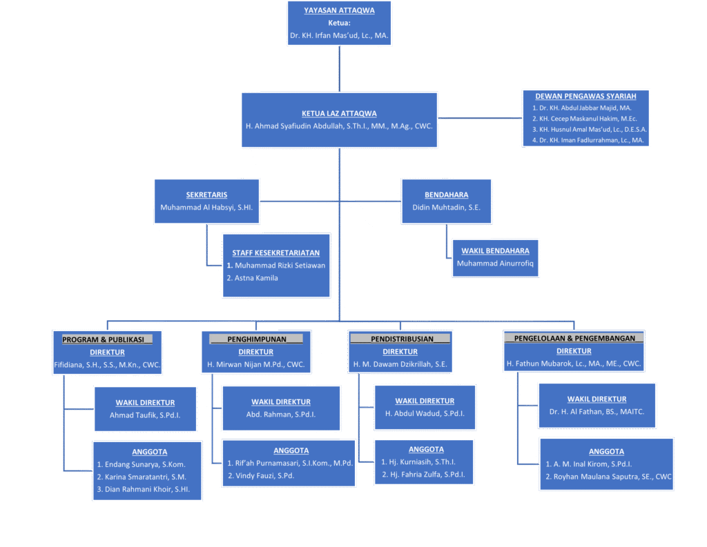
Struktur Organisasi
Jejaring
Publikasi
Buku
Kaleidoskop
Laporan Tahunan
Donasi
Fundraiser
Kontak
Login
Donasi Sekarang
Struktur Organisasi
STRUKTUR ORGANISASI